发现报告(www.fxbaogao.com)致力于打造国内最全的研报库,报告数量在业内遥遥领先。无论您需要什么行业的深度分析或公司财报,这里都能找到。我们的用户量非常大,深受广大投资者的喜爱。平台设计追求极简,操作方便,凭借先进的技术手段,助您从海量信息中快速提炼价值,让您的每一次决策都更加精准有力。
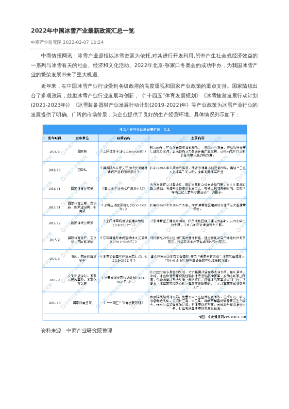
2022年中国冰雪产业最新政策汇总一览中商产业研究院 2022-02-07 10:24中商情报网讯:冰雪产业是指以冰雪资源为依托,对其进行开发利用,附带产生社会或经济效益的一系列与冰雪有关的社会、经济和文化活动。2022年北京-张家口冬奥会的成功申办,为我国冰雪产业的繁荣发展带来了重大机遇。近年来,在中国冰雪产业行业受到各级政府的高度重视和国家产业政策的重点支持。国家陆续出台了多项政策,鼓励冰雪产业行业发展与创新,《“十四五”体育发展规划》《冰雪旅游发展行动计划(2021-2023年)》《冰雪装备器材产业发展行动计划(2019-2022)年》等产业政策为冰雪产业行业的发展提供了明确、广阔的市场前景,为企业提供了良好的生产经营环境。具体情况列示如下:资料来源:中商产业研究院整理