登录
注册
回到首页
AI
搜索
发现报告
发现数据
发现专题
研选报告
定制报告
VIP
权益
发现大使
发现一下
行业研究
公司研究
宏观策略
财报
招股书
会议纪要
seedance2.0
低空经济
DeepSeek
AIGC
大模型
当前位置:首页
/
其他报告
/
报告详情
财富早班车
2022-01-21
陈聪
万和证券
足***
你可能感兴趣
【2025-04-03】万和财富早班车
金融
万和证券
2025-04-03
万和财富早班车
金融
万和证券
2025-01-21
万和财富早班车
万和证券
2025-01-20
万和财富早班车
万和证券
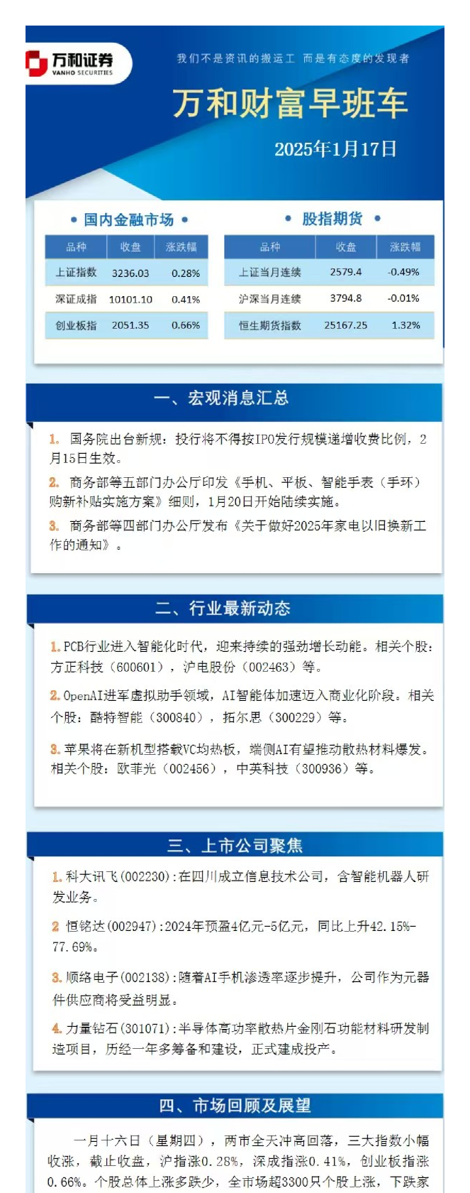
2025-01-17
万和财富早班车
万和证券
2025-01-14