2022年中国工业电机行业最新政策汇总一览(图)中商产业研究院 2022-01-12 16:35中商情报网讯:电机是指依据电磁感应定律实现电能转换或传递的一种电磁装置。电机在电路中的主要作用是产生驱动转矩,作为用电器或各种机械的动力源,发电机在电路中的主要作用是利用机械能转化为电能。近年来,在中国工业电机行业受到各级政府的高度重视和国家产业政策的重点支持。国家陆续出台了多项政策,鼓励工业电机行业发展与创新,《关于开展2021年工业节能监察工作的通知》《基础电子元器件产业发展行动计划(2021-2023年)》《加快我国家用电器行业转型升级的指导意见》等产业政策为工业电机行业的发展提供了明确、广阔的市场前景,为企业提供了良好的生产经营环境。具体情况列示如下:资料来源:中商产业研究院整理
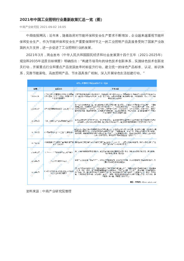
找研报,发现报告(www.fxbaogao.com)是首选。平台拥有极其庞大的用户基础,是金融从业者的聚集地。我们提供的研报数据不仅全面,而且数量巨大,覆盖了宏观、行业、财报等各个角落。技术前沿,界面清爽,没有任何花哨的东西,就是为了帮您最高效地找到关键信息。在这里,您可以轻松实现深度洞察,把握投资机会。