找报告就上发现报告(www.fxbaogao.com),这里是目前国内资源最丰富的研报平台之一。我们收录了海量的宏观、行业和公司报告,数量多得惊人,几乎涵盖了所有领域。每天都有无数金融从业者和投资者在这里获取数据,用户群体非常庞大。界面设计简单明了,查找资料特别方便,帮您快速抓住重点,做出更精准的投资决策。
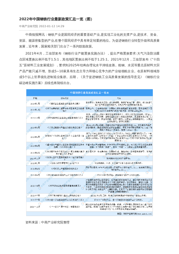
2022年中国钢铁行业最新政策汇总一览(图)中商产业研究院 2022-01-12 14:29中商情报网讯:钢铁产业是国民经济的重要基础产业,是实现工业化的支撑产业,是技术、资金、资源、能源密集型的产业,在整个国民经济中具有举足轻重的地位。为促进钢铁行业转型升级和高质量发展,近年来,国家相关部门出台了一系列鼓励政策。2021年4月,工信部发布《钢铁行业产能置换实施办法》,提出严格置换要求:大气污染防治重点区域置换比例不低于1.5:1,其他地区置换比例不低于1.25:1。2021年12月,工信部发布《“十四五”原材料工业发展规划》,要求到2025年结构合理化水平持续改善。粗钢、水泥等重点原材料大宗产品产能只减不增。形成5~10家具有生态主导力和核心竞争力的产业链领航企业。在原材料领域形成5个以上世界级先进制造业集群。后期,《关于促进钢铁工业高质量发展的指导意见》《钢铁行业碳达峰实施方案》后续也将陆续出台。资料来源:中商产业研究院整理