登录
注册
回到首页
AI
搜索
发现报告
发现数据
发现专题
研选报告
定制报告
VIP
权益
发现大使
发现一下
行业研究
公司研究
宏观策略
财报
招股书
会议纪要
中央经济工作会议
低空经济
DeepSeek
AIGC
大模型
当前位置:首页
/
财报/招股书
/
报告详情
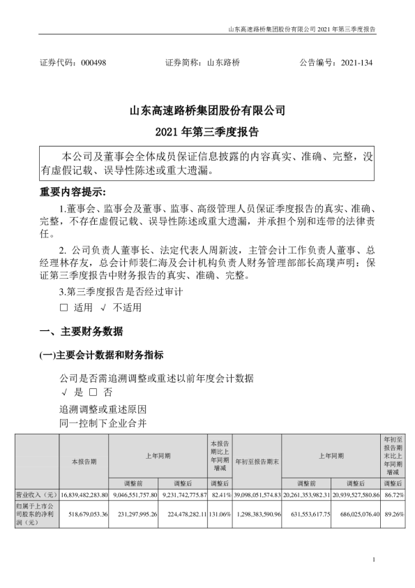
山东路桥:2021年第三季度报告(更新后)
2021-12-27
财报
-
你可能感兴趣
山东路桥:2013年第三季度报告全文(更新后)
财报
2014-05-07
山东路桥:2013年第一季度报告全文(更新后)
财报
2014-05-07
山东路桥:2014年第一季度报告全文(更新后)
财报
2014-05-07
山东路桥:2021年第三季度报告
财报
2021-10-25
山东路桥:2014年半年度报告(更新后)
财报
2014-08-22