想要高效找报告,发现报告(www.fxbaogao.com)是您的不二之选。作为国内大型的研报平台,我们拥有巨大的用户流量。报告资源极其丰富,宏观、行业、财报内容一应俱全,数量多得惊人。我们用朴素实用的设计,配合先进技术,助您快速获取关键数据。在这里,您可以轻松掌握市场脉络,实现精准的投资决策。
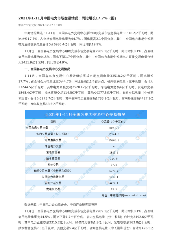
2021年1-11月,中国全社会用电量同比增长11.4%,其中化工行业当月用电正增长,建材、黑色和有色行业当月用电负增长。全国20个省份全社会用电增速超过全国平均水平,其中西藏、湖北、江西、青海、四川、浙江、福建、广东、重庆、安徽、湖南、陕西、江苏、宁夏、海南、贵州、广西、上海、山西和新疆的增速超过全国平均水平。全国工业用电量同比增长10.2%,增速比上年同期提高8.1个百分点,占全社会用电量的比重为65.8%。其中,四大高载能行业用电量合计20323亿千瓦时,同比增长7.4%,增速比上年同期提高4.1个百分点;高技术及装备制造业用电量8098亿千瓦时,同比增长17.0%,增速比上年同期提高13.9个百分点;消费品制造业用电量5090亿千瓦时,同比增长13.6%,增速比上年提高16.0个百分点;其他制造业行业用电量4158亿千瓦时,同比增长14.8%,增速比上年提高12.0个百分点。