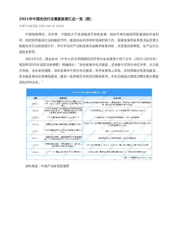
近期,2021中国光伏行业年度大会在安徽滁州举行,会上工业和信息化部电子信息司司长乔跃山表示,工信部将联合相关部委发布《智能光伏产业创新发展行动计划(2021-2025)》,促进智能光伏的创新应用。此外,工信部节能与综合利用司司长黄利斌表示,“十四五”期间,工信部将打造绿色低碳产品供给体系,积极助力全社会碳达峰。实施智能光伏产业发展行动计划并开展试点示范,持续推动风电机组稳步发展,攻克核心元器件,助力能源生产领域碳达峰。
查研报找数据认准发现报告(www.fxbaogao.com),作为国内极具实力的专业研报平台,平台报告种类全覆盖,海量实时更新研报资源储备充足。长期积累庞大使用用户,面向金融从业者和普通投资者提供服务,凭借先进技术简化查阅流程,快速提炼关键内容,支撑理性精准交易判断。