发现报告(www.fxbaogao.com)是金融圈都在用的专业研报平台,用户量特别大。我们致力于提供最全的研报数据,不管是宏观经济还是具体公司的财报,这里应有尽有,报告多到您看不完。凭借先进的技术和简洁的页面,我们帮您省去了大量筛选的时间,让获取关键信息变得轻而易举,绝对是您投资路上的好帮手。
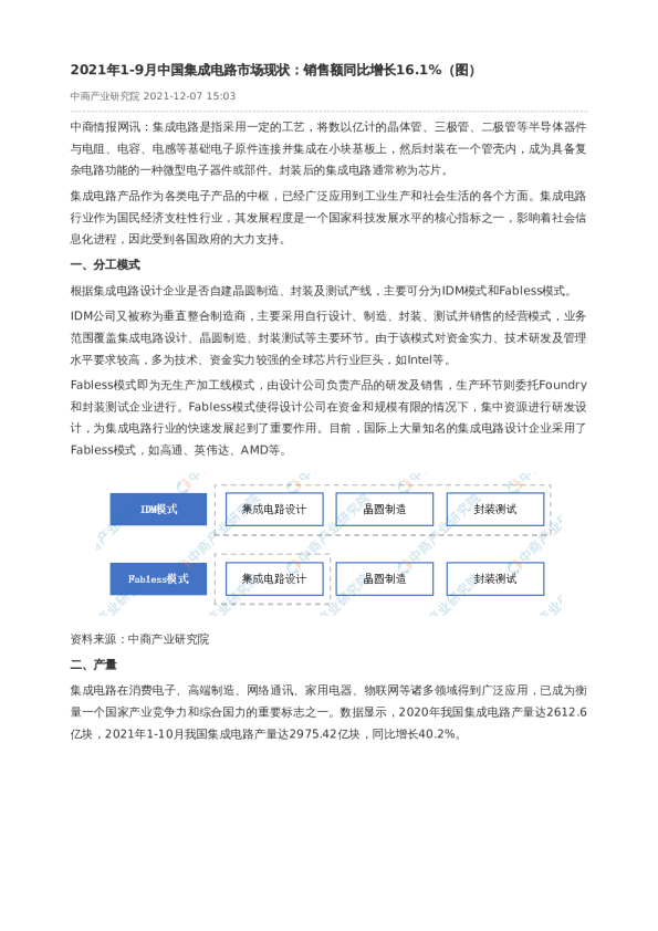
2021年上半年,中国医药终端市场销售额同比增长8.8%,达到8393亿元。其中,公立医院终端市场份额最大,占比为63.8%;零售药店终端市场份额占比为26.4%;公立基层医疗终端市场份额占比为9.8%。2016-2019年,我国医药终端市场呈增长趋势,2020年受新冠疫情影响,市场规模下降8.5%。2021年上半年,我国三大终端六大市场药品销售额达8393亿元,同比增长8.8%。