登录
注册
回到首页
AI
搜索
发现报告
发现数据
发现专题
研选报告
定制报告
VIP
权益
发现大使
发现一下
行业研究
公司研究
宏观策略
财报
招股书
会议纪要
seedance2.0
低空经济
DeepSeek
AIGC
大模型
当前位置:首页
/
其他报告
/
报告详情
新材料:全国各省产业规划汇总V2
2017-07-22
-
赛瑞产业研究院
邓***
你可能感兴趣
算力系列之四:各省算力规划建设梳理:绿色低碳高质量发展,部署算力建设AI产业研究
公用事业
中泰证券
2024-01-28
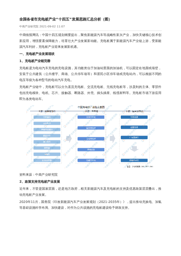
全国各省市充电桩产业“十四五”发展思路汇总分析(图)
电气设备
中商产业研究院
2021-09-02
全国各省市氢燃料电池产业“十四五”发展思路汇总分析(图)
电气设备
中商产业研究院
2021-11-23
全国各省市智能工厂产业“十四五”发展思路汇总分析(图)
机械设备
中商产业研究院
2021-08-16
“双碳”下氢能如何发展?全国及重点省市氢能产业发展目标汇总一览(图)
电气设备
中商产业研究院
2021-12-03