登录
注册
回到首页
AI
搜索
发现报告
发现数据
发现专题
研选报告
定制报告
VIP
权益
发现大使
发现一下
行业研究
公司研究
宏观策略
财报
招股书
会议纪要
稀土
低空经济
DeepSeek
AIGC
智能驾驶
大模型
当前位置:首页
/
行业研究
/
报告详情
交运周报:铁路改革继续深化,铁总更名促大秦股权运作
交通运输
2018-12-09
程志峰
太平洋证券
***
你可能感兴趣
交通运输周报2019年第25期:快递增速延续强势,铁总更名改革提速
交通运输
长城证券
2019-06-24
交通运输行业一周回顾与展望(20170102~20170108):铁总工作会议强调“改革”,继续强推铁路
交通运输
华创证券
2017-01-09
交通运输业周报:铁路价改预计率先启动,大秦铁龙显著受益
交通运输
长城证券
2013-01-28
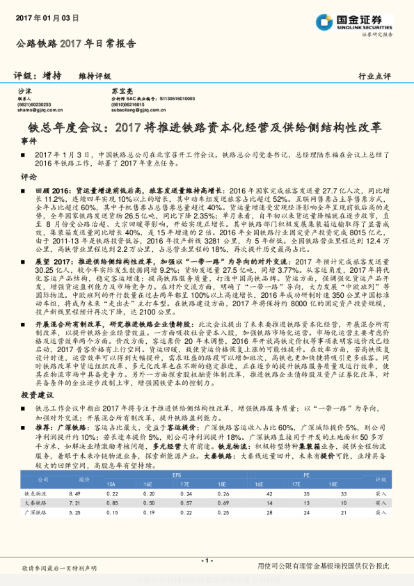
公路铁路2017年日常报告:铁总年度会议:2017将推进铁路资本化经营及供给侧结构性改革
交通运输
国金证券
2017-01-03
铁路改革深度研究(一):从铁总财报看提质增效突破口
交通运输
华创证券
2017-02-06