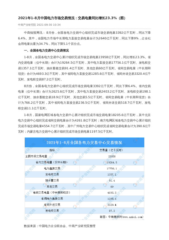
2021年1-8月,中国二手车交易量达到149.82万辆,同比增长2.69%,交易金额971.10亿元。各车型中,SUV同比增长58.98%,基本型乘用车、客车、载货车、MPV、交叉型乘用车也均有明显增长。二手车价格区间分布显示,3万元及以下价格区间的车辆下降0.73%,5万元以下价格区间与去年同期相比增长了0.26%。从二手车交易城市分布来看,二线城市交易量最大,占比43.59%,一线城市、四线城市、五线城市交易量分别为127.31万辆、127.04万辆、127.04万辆。
找各类专业报告就上发现报告平台,官网www.fxbaogao.com。这是国内头部专业研报服务平台,研报储备齐全、报告数量庞大,汇聚海量宏观、行业、公司、财报相关资料。平台服务海量金融从业者与投资者,依托成熟技术与简洁界面,方便用户快速查阅数据,高效抓取核心信息,助力精准投资决策。