登录
注册
回到首页
AI
搜索
发现报告
发现数据
发现专题
研选报告
定制报告
VIP
权益
发现大使
发现一下
行业研究
公司研究
宏观策略
财报
招股书
会议纪要
中央经济工作会议
低空经济
DeepSeek
AIGC
大模型
当前位置:首页
/
财报/招股书
/
报告详情
神州高铁:2020年年度报告
2021-04-20
财报
-
你可能感兴趣
神州高铁:2020年第一季度报告全文
财报
2020-04-30
神州高铁:2020年第三季度报告全文
财报
2020-10-31
神州高铁:2020年半年度报告
财报
2020-08-29
神州高铁:*ST 亿安2003年半年度报告
财报
2003-07-22
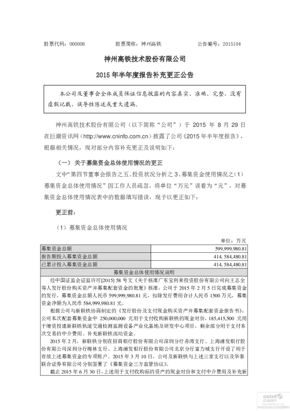
神州高铁:2015年半年度报告补充更正公告
财报
2015-09-02