登录
注册
回到首页
AI
搜索
发现报告
发现数据
发现专题
研选报告
定制报告
VIP
权益
发现大使
发现一下
行业研究
公司研究
宏观策略
财报
招股书
会议纪要
稀土
低空经济
DeepSeek
AIGC
智能驾驶
大模型
当前位置:首页
/
其他报告
/
报告详情
恶劣天气导致供需偏紧,驱动较好
2021-07-27
中财期货
野***
你可能感兴趣
烧碱周报:下游需求缺乏驱动,恶劣天气导致累库
华泰期货
2023-12-17
农林牧渔业:恶劣天气导致粮食增产预期降低
农林牧渔
华林证券
2010-06-28
恶劣天气和销售费用上升导致业绩低于预期
农林牧渔
东兴证券
2010-07-19
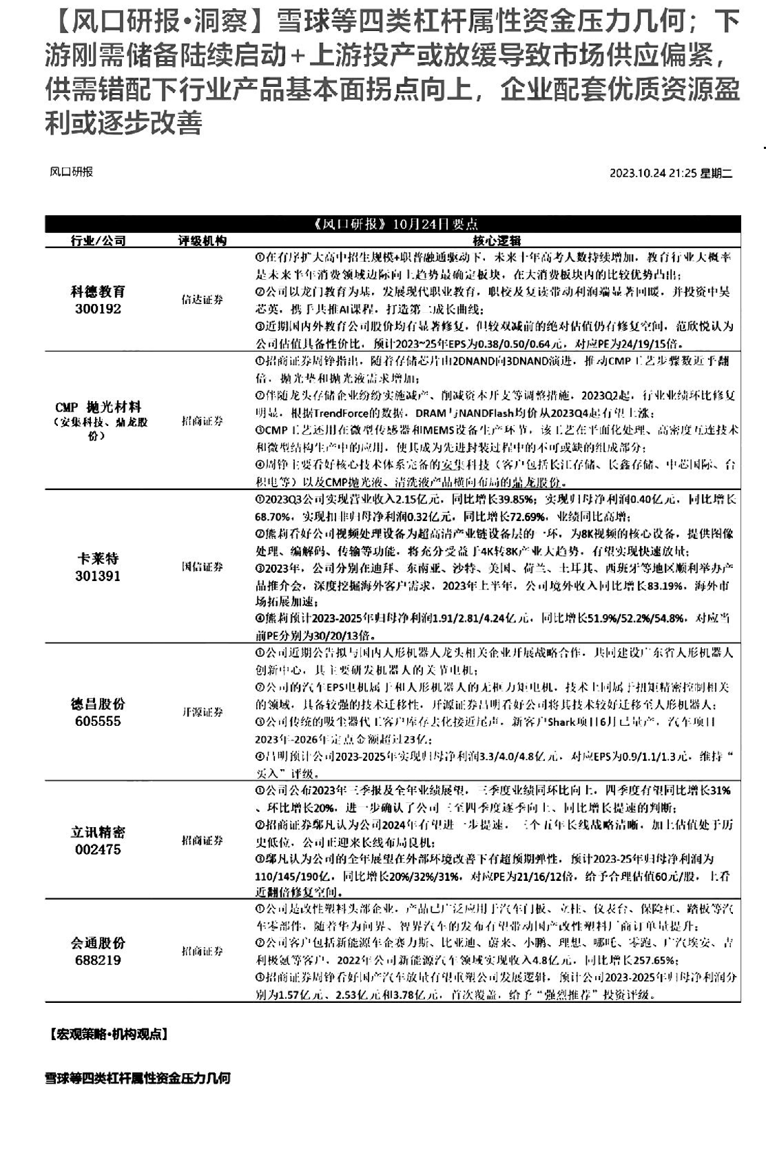
【风口研报·洞察】雪球等四类杠杆属性资金压力几何;下游刚需储备陆续启动+上游投产或放缓导致市场供应偏紧,供需错配下行产品-20231025
风口研报
2023-10-24
尿素周报:局部区域供需偏紧导致价格大幅上涨
基础化工
中泰期货
2025-03-24