中软国际作为鸿蒙生态的全栈使能者,有望长期持续受益于鸿蒙生态的发展。中软国际提供鸿蒙OS的研发外包服务,开发中间件,以及提供IoT硬件模组和软件开发服务。公司预计未来三年将参与开发2,000多个核心中间件,并计划在21年提供超过3,000万套模组。公司预计2021年来自鸿蒙生态的收入将会占其总收入的10%~12%。公司维持买入评级,将目标价从10.0港元上调至15.8港元。
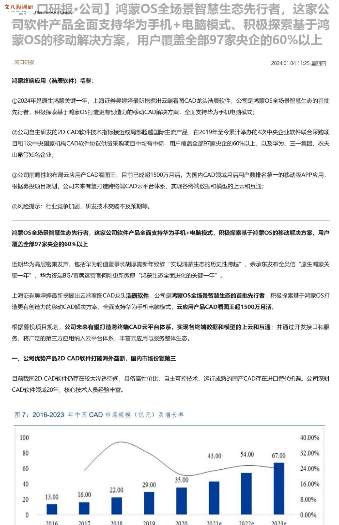
找报告就上发现报告(www.fxbaogao.com),这是一个资源超级丰富的专业平台。我们的用户群体庞大,深受投资者信赖。研报内容覆盖面极广,宏观、行业、公司报告应有尽有,数量巨大。我们专注于提升您的效率,界面简单好用,技术强大,帮您迅速获取关键信息。在这里,您可以深度洞察市场,做出最精准的投资判断。