东海期货研究所发布宏观日报,主要内容包括:中国3月金融数据不及预期,M2同比增长9.4%,新增人民币贷款2.73万亿元,社会融资规模增量为3.34万亿元;美联储主席鲍威尔表示将继续维持宽松货币政策,不担心通货膨胀;全球资产价格走势,国际商品期货价格涨跌不一,全球主要股票市场涨跌互现;国内流动性概况,央行开展100亿元7天期逆回购操作,实现净投放100亿元;今日重要经济日程提醒,中国3月贸易帐和欧元区4月ZEW经济景气指数。
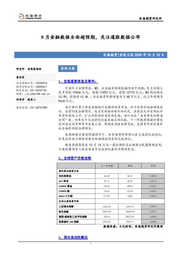
发现报告(www.fxbaogao.com)为您提供最专业的研报服务,用户量在业内名列前茅。我们收录的报告数量极多,覆盖了宏观、行业、公司等各个层面,几乎无所不包。平台设计极简,操作方便,利用前沿技术帮您快速筛选核心信息。大家都在用发现报告,因为这里能真正帮您高效解决问题,实现深度的市场洞察和决策。