登录
注册
回到首页
AI
搜索
发现报告
发现数据
发现专题
研选报告
定制报告
VIP
权益
发现大使
发现一下
行业研究
公司研究
宏观策略
财报
招股书
会议纪要
中央经济工作会议
低空经济
DeepSeek
AIGC
智能驾驶
大模型
当前位置:首页
/
财报/招股书
/
报告详情
高伟达:2019年半年度报告全文更正公告
2019-10-21
财报
-
你可能感兴趣
高伟达:2019年半年度报告(更新后)
财报
2019-10-21
高伟达:2019年半年度报告
财报
2019-08-30
珈伟新能:2019年半年度报告披露提示性公告
财报
2019-08-30
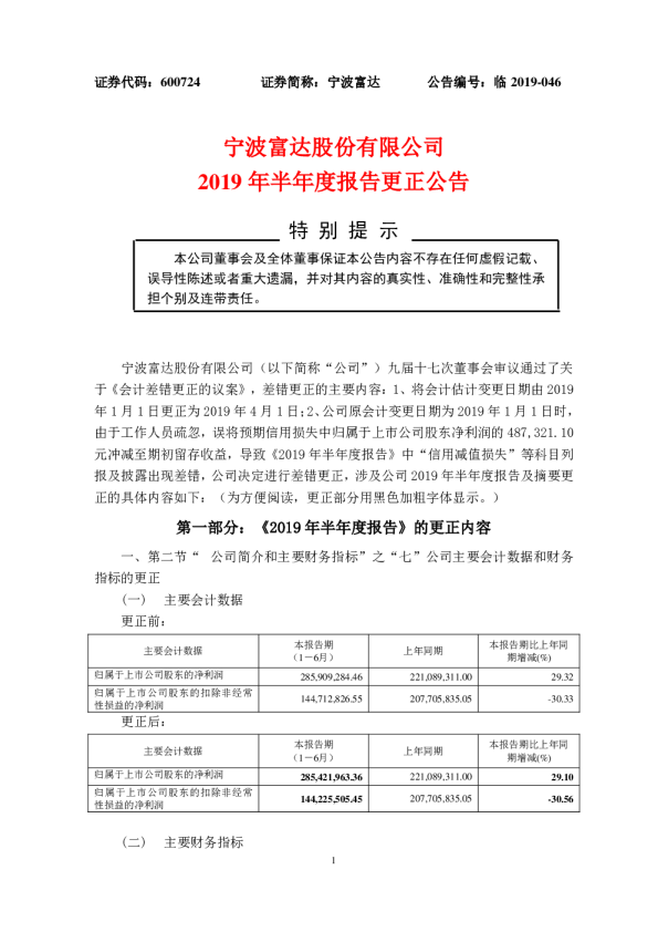
宁波富达:2019年半年度报告更正公告
财报
2019-10-26
至纯科技:2019年半年度报告更正公告
财报
2019-09-04