登录
注册
回到首页
AI
搜索
发现报告
发现数据
发现专题
研选报告
定制报告
VIP
权益
发现大使
发现一下
行业研究
公司研究
宏观策略
财报
招股书
会议纪要
稀土
低空经济
DeepSeek
AIGC
智能驾驶
大模型
当前位置:首页
/
财报/招股书
/
报告详情
天康生物:2012年第一季度报告全文(更新后)
2012-06-09
财报
-
你可能感兴趣
天康生物:2013年第一季度报告全文(更新后)
财报
2013-05-09
天康生物:2015年第一季度报告全文(更新后)
财报
2015-04-28
天康生物:2017年第三季度报告全文(更新后)
财报
2017-10-25
天康生物:2012年第三季度报告全文
财报
2012-10-30
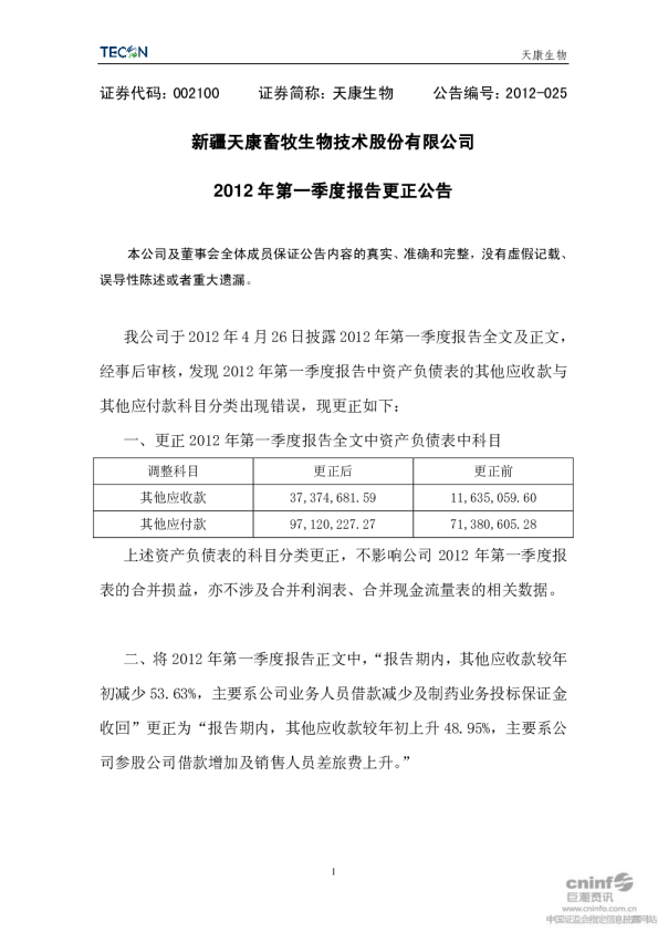
天康生物:2012年第一季度报告更正公告
财报
2012-06-09