登录
注册
回到首页
AI
搜索
发现报告
发现数据
发现专题
研选报告
定制报告
VIP
权益
发现大使
发现一下
行业研究
公司研究
宏观策略
财报
招股书
会议纪要
稀土
低空经济
DeepSeek
AIGC
智能驾驶
大模型
当前位置:首页
/
财报/招股书
/
报告详情
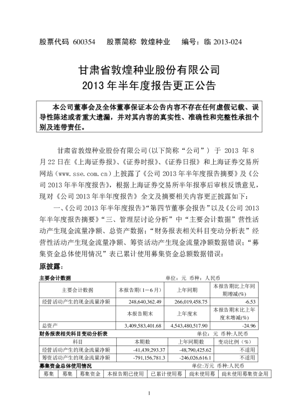
敦煌种业:2015年半年度报告更正公告
2015-09-10
财报
-
你可能感兴趣
敦煌种业:2013年半年度报告更正公告
财报
2013-08-24
敦煌种业:2014年半年度报告更正公告
财报
2014-09-02
敦煌种业:2015年半年度报告
财报
2015-08-29
敦煌种业:敦煌种业2005年第一季度报告的更正公告
财报
2005-04-27
敦煌种业:2015年半年度报告(修订版)
财报
2015-09-10