登录
注册
回到首页
AI
搜索
发现报告
发现数据
发现专题
研选报告
定制报告
VIP
权益
发现大使
发现一下
行业研究
公司研究
宏观策略
财报
招股书
会议纪要
中央经济工作会议
低空经济
DeepSeek
AIGC
大模型
当前位置:首页
/
其他报告
/
报告详情
玻璃月报:需求利好,玻璃或将偏强震荡
2020-03-06
王骏、董小刚
方正中期期货
小***
你可能感兴趣
玻璃期货月报:需求利好 玻璃或将偏强震荡
方中中期期货
2016-05-06
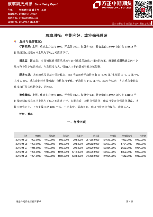
玻璃期货周报:中期利好,或将偏强震荡
方中中期期货
2016-05-02
玻璃月报:库存不断下降 现货稳步爬升 玻璃或将偏强震荡
方正中期期货
2016-06-06
玻璃2016年8月报告:需求提振,现货上涨,玻璃或将偏强震荡
方正中期期货
2020-02-21
玻璃2016年8月报告:需求提振 现货上涨 玻璃或将偏强震荡
方中中期期货
2016-09-03