登录
注册
回到首页
AI
搜索
发现报告
发现数据
发现专题
研选报告
定制报告
VIP
权益
发现大使
发现一下
行业研究
公司研究
宏观策略
财报
招股书
会议纪要
中央经济工作会议
低空经济
DeepSeek
AIGC
大模型
当前位置:首页
/
其他报告
/
报告详情
金融工程日报:创业板指阶段新高,北向资金持续流入
2020-12-31
祁嫣然
民生证券
能***
你可能感兴趣
金融工程日报:创业板指上涨3.44%,北向资金净流入92亿元
国信证券
2023-06-15
金融工程日报:创业板指5连阳,北向资金净流入82亿元
国信证券
2021-06-23
金融工程日报:创业板指站上3000点,北向资金连续4天净流入
国信证券
2021-04-28
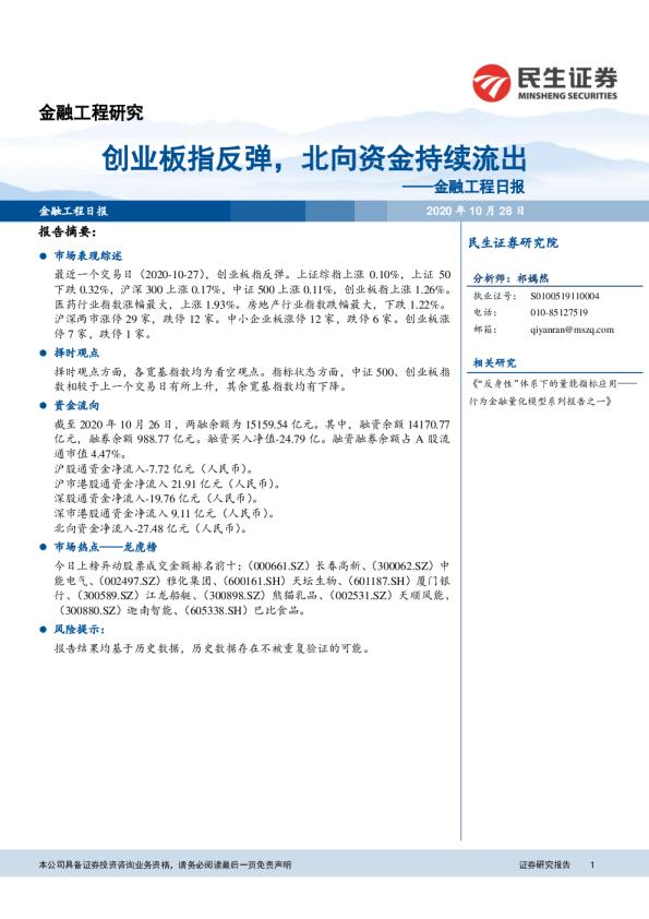
金融工程日报:创业板指反弹,北向资金持续流出
民生证券
2020-10-28
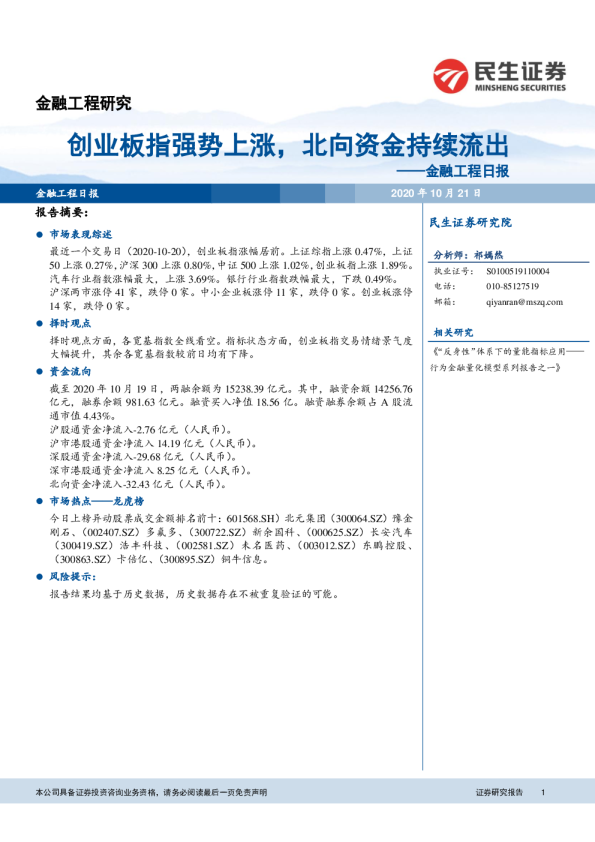
金融工程日报:创业板指强势上涨,北向资金持续流出
民生证券
2020-10-21