登录
注册
回到首页
AI
搜索
发现报告
发现数据
发现专题
研选报告
定制报告
VIP
权益
发现大使
发现一下
行业研究
公司研究
宏观策略
财报
招股书
会议纪要
稀土
低空经济
DeepSeek
AIGC
智能驾驶
大模型
当前位置:首页
/
其他报告
/
报告详情
铜锌日报:欧洲追加经济刺激,有色重回多头格局
2020-12-11
朱善颖
宏源期货
喵***
你可能感兴趣
有色研究周报:欧央行追加经济刺激,有色价格波动放大
大有期货
2020-12-11
铜锌日报:拜登财政法案刺激市场情绪,短期多头主导市场
宏源期货
2021-05-28
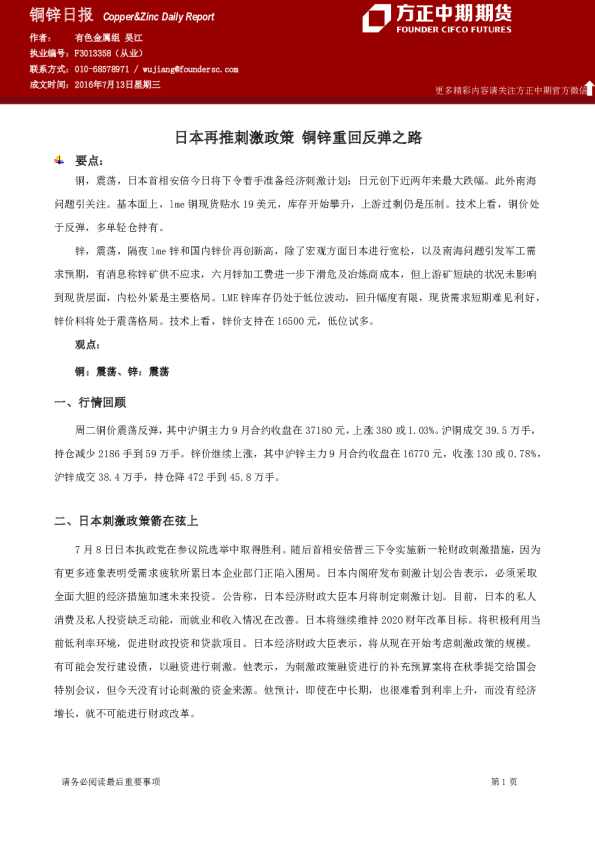
铜锌日报:日本再推刺激政策 铜锌重回反弹之路
方正期货
2016-07-13
铜日报:失去利多消息刺激,铜价重回弱势格局
华泰期货
2015-12-16
铜锌日报:美元下行叠加限电风险刺激有色维持强势
宏源期货
2021-07-30