登录
注册
回到首页
AI
搜索
发现报告
发现数据
发现专题
研选报告
定制报告
VIP
权益
发现大使
发现一下
行业研究
公司研究
宏观策略
财报
招股书
会议纪要
中央经济工作会议
低空经济
DeepSeek
AIGC
智能驾驶
大模型
当前位置:首页
/
宏观策略
/
报告详情
北上资金流入,流动性边际收紧(本期1109-1115)
2020-11-17
严凯文、董冰华、黄侃
华鑫证券
如***
你可能感兴趣
策略专题:北上资金加大流入,市场流动性整体宽松(本期0107~0111)
华鑫证券
2019-01-16
策略专题:北上资金加速流入,短期流动性收紧
华鑫证券
2018-09-26
A股流动性跟踪周报:北上资金加速流入 资金面边际收缩
东兴证券
2018-07-15
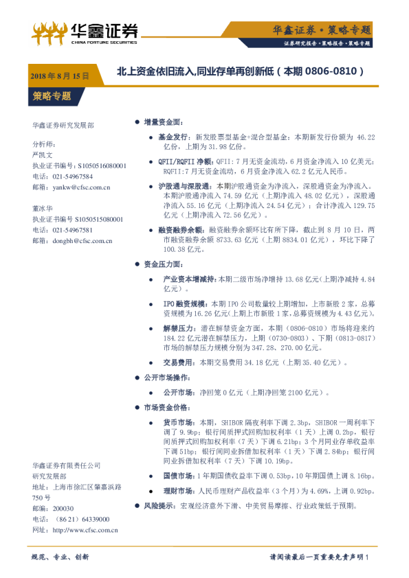
北上资金依旧流入,同业存单再创新低(本期0806~0810)
华鑫证券
2018-08-15
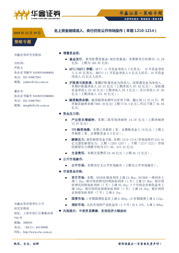
策略专题:北上资金继续流入、央行仍无公开市场操作(本期1210~1214)
华鑫证券
2018-12-19