登录
注册
回到首页
AI
搜索
发现报告
发现数据
发现专题
研选报告
定制报告
VIP
权益
发现大使
发现一下
行业研究
公司研究
宏观策略
财报
招股书
会议纪要
中央经济工作会议
低空经济
DeepSeek
AIGC
智能驾驶
大模型
当前位置:首页
/
其他报告
/
报告详情
锰硅10月策略汇报:震荡探底等待去库,反弹支撑尚未显现
2020-10-20
杨依纯、邓文哲
招商期货
有***
你可能感兴趣
锰硅11月策略汇报:利空驱动边际转弱,底部震荡等待去库
招商期货
2020-11-09
锰硅8月策略汇报:矿价止跌,垒库反弹等待需求验证
招商期货
2020-08-07
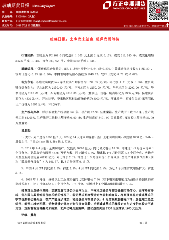
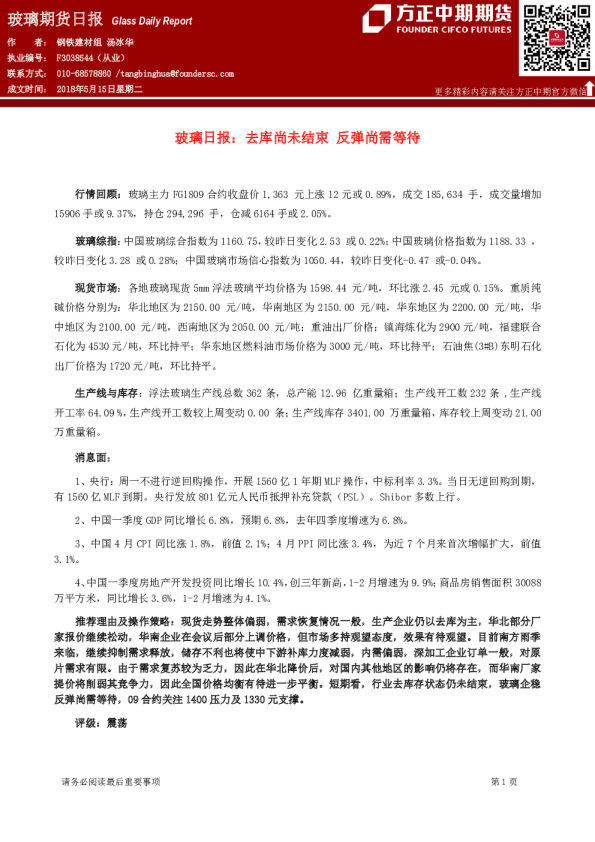
玻璃日报:去库尚未结束 反弹尚需等待
方中中期期货
2018-05-15
玻璃日报:去库尚未结束,反弹尚需等待
方正中期期货
2018-05-16
硅铁:需求逐步见顶,价格支撑减弱,锰硅,合金厂主动去库,价格偏弱震荡
国泰君安证券
2024-10-24