您的浏览器禁用了JavaScript(一种计算机语言,用以实现您与网页的交互),请解除该禁用,或者联系我们。 [五矿期货]:宏观策略早报:8月企业利润继续转好 - 发现报告

宏观策略早报:8月企业利润继续转好

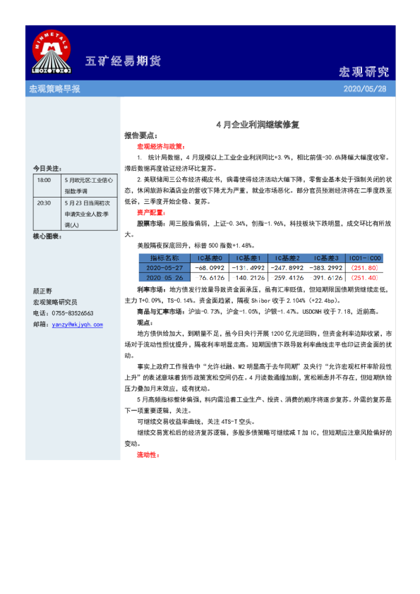
2020-09-28 颜正野 五矿期货 ✾͡孤城当落晖°ೄ೨
报告封面