登录
注册
回到首页
AI
搜索
发现报告
发现数据
发现专题
研选报告
定制报告
VIP
权益
发现大使
发现一下
行业研究
公司研究
宏观策略
财报
招股书
会议纪要
中央经济工作会议
低空经济
DeepSeek
AIGC
大模型
当前位置:首页
/
其他报告
/
报告详情
格林大华期货乙二醇早报
2020-06-09
格林大华期货
缠***
你可能感兴趣
格林大华期货乙二醇早报
格林大华期货
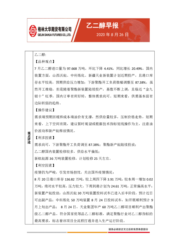
2020-09-03
格林大华期货乙二醇早报
格林大华期货
2020-08-27
格林大华期货乙二醇早报
格林大华期货
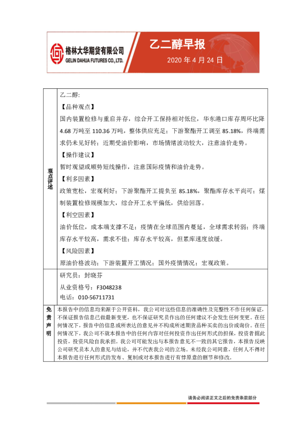
2020-04-24
格林大华期货乙二醇早报
格林大华期货
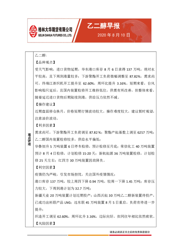
2020-08-11
格林大华期货乙二醇早报
格林大华期货
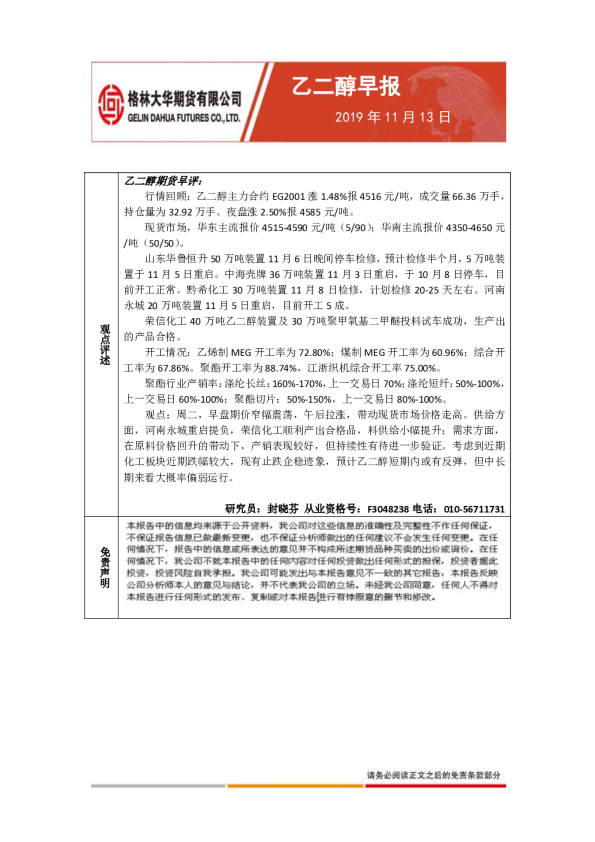
2019-11-13