登录
注册
回到首页
AI
搜索
发现报告
发现数据
发现专题
研选报告
定制报告
VIP
权益
发现大使
发现一下
行业研究
公司研究
宏观策略
财报
招股书
会议纪要
中央经济工作会议
低空经济
DeepSeek
AIGC
智能驾驶
大模型
当前位置:首页
/
其他报告
/
报告详情
格林大华期货苯乙烯早报
2020-05-28
格林大华期货
港***
你可能感兴趣
格林大华期货苯乙烯早报
格林大华期货
2019-11-12
格林大华期货苯乙烯早报
格林大华期货
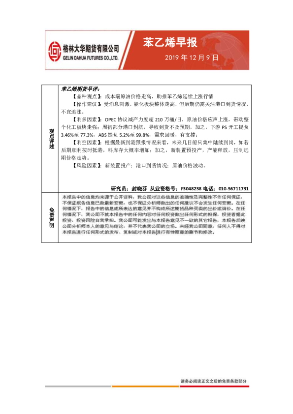
2019-12-09
格林大华期货苯乙烯早报
格林大华期货
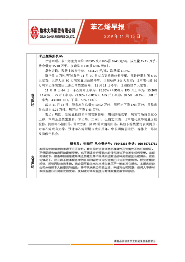
2019-11-15
格林大华期货苯乙烯早报
格林大华期货
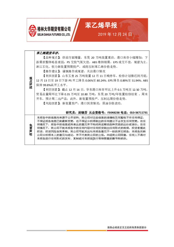
2019-12-24
格林大华期货苯乙烯早报
格林大华期货
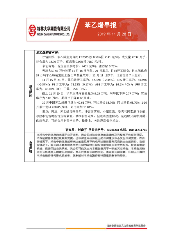
2019-11-28