登录
注册
回到首页
AI
搜索
发现报告
发现数据
发现专题
研选报告
定制报告
VIP
权益
发现大使
发现一下
行业研究
公司研究
宏观策略
财报
招股书
会议纪要
稀土
低空经济
DeepSeek
AIGC
智能驾驶
大模型
当前位置:首页
/
其他报告
/
报告详情
早评:沙特下调价格计划增产,欧美原油暴跌
2020-03-09
迈科期货
改***
你可能感兴趣
原油日评:沙特降价及计划增产,油价周一暴跌超20%
兴业投资
2020-03-10
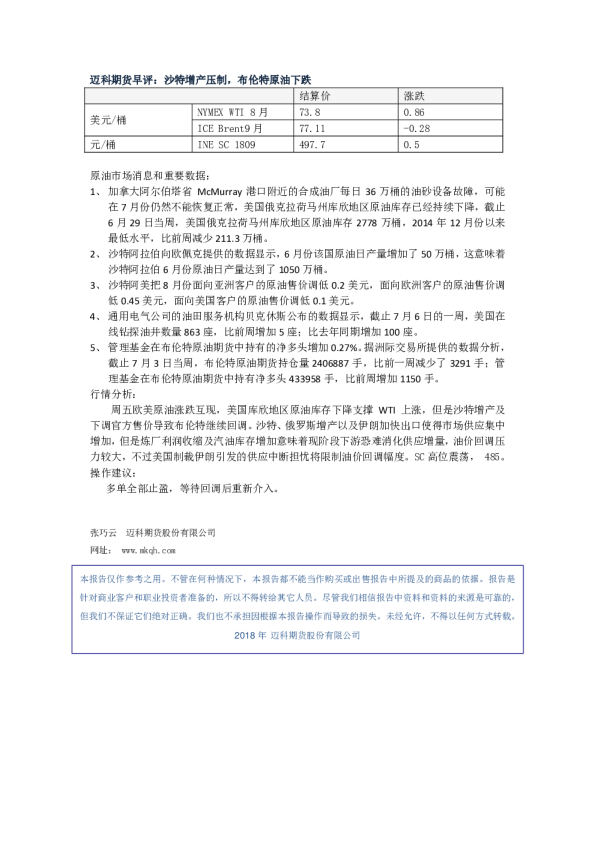
早评:沙特增产压制,布伦特原油下跌
迈科期货
2018-07-09
早评:沙特8月原油出口或下降,欧美油价涨跌互现
迈科期货
2018-07-20
早评:沙特原油产量恢复,欧美原油下跌
迈科期货
2019-10-15
早评:沙特石油管道遭袭击,欧美原油期价反弹
迈科期货
2019-05-15