登录
注册
回到首页
AI
搜索
发现报告
发现数据
发现专题
研选报告
定制报告
VIP
权益
发现大使
发现一下
行业研究
公司研究
宏观策略
财报
招股书
会议纪要
seedance2.0
低空经济
DeepSeek
AIGC
大模型
当前位置:首页
/
其他报告
/
报告详情
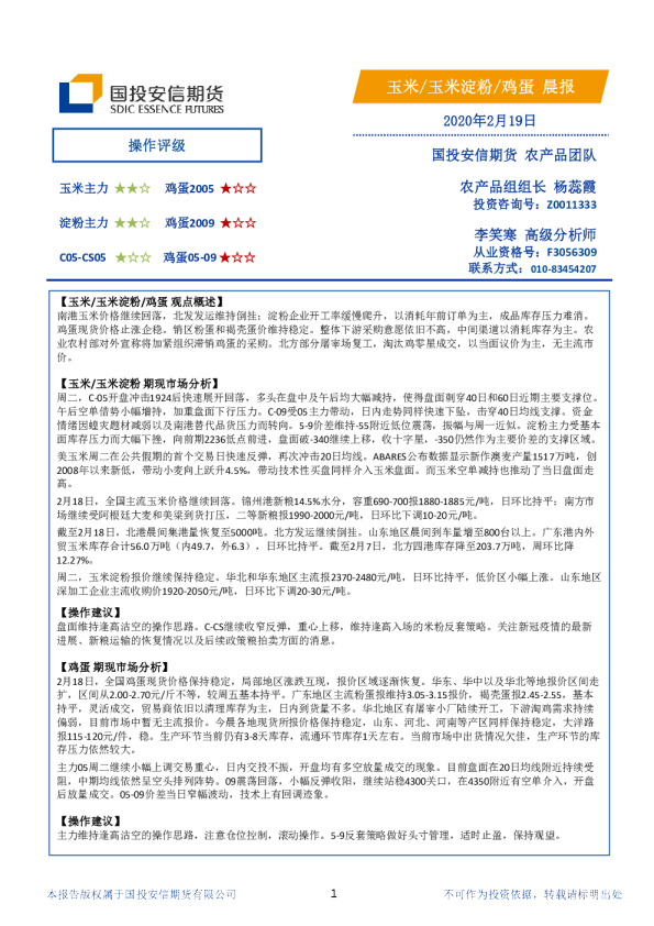
国投安信期货玉米、玉米淀粉、鸡蛋晨报
2020-02-18
安信期货
最***
你可能感兴趣
国投安信期货玉米、玉米淀粉、鸡蛋晨报
安信期货
2020-03-24
国投安信期货玉米、玉米淀粉、鸡蛋晨报
安信期货
2020-02-20
国投安信期货玉米、玉米淀粉、鸡蛋晨报
安信期货
2020-02-21
国投安信期货玉米、玉米淀粉、鸡蛋晨报
安信期货
2020-03-17
国投安信期货玉米、玉米淀粉、鸡蛋晨报
安信期货
2020-02-19