登录
注册
回到首页
AI
搜索
发现报告
发现数据
发现专题
研选报告
定制报告
VIP
权益
发现大使
发现一下
行业研究
公司研究
宏观策略
财报
招股书
会议纪要
中央经济工作会议
低空经济
DeepSeek
AIGC
大模型
当前位置:首页
/
其他报告
/
报告详情
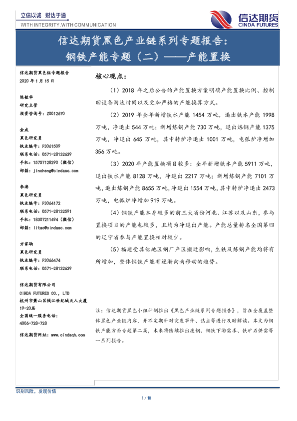
黑色产业链系列专题报告:钢铁产能专题(一),去产能政策
2020-01-15
陈敏华、李涛、金成
信达期货
喵***
你可能感兴趣
黑色产业链系列专题报告:钢铁产能专题(三)——电弧炉
信达期货
2020-02-10
黑色产业链系列专题报告:钢铁产能专题(三)~电弧炉
信达期货
2020-01-17
黑色产业链系列专题报告:钢铁产能专题(二),产能置换
信达期货
2020-01-15
黑色产业链系列专题报告:钢铁产能专题(二)——产能置换
信达期货
2020-02-10
钢铁行业2016年日常报告:去产能系列跟踪研究(21)-去产能再下一城:国丰钢铁北区永久性关停+渤海钢铁缓建
钢铁
国金证券
2016-01-12