登录
注册
回到首页
AI
搜索
发现报告
发现数据
发现专题
研选报告
定制报告
VIP
权益
发现大使
发现一下
行业研究
公司研究
宏观策略
财报
招股书
会议纪要
海南封关
低空经济
DeepSeek
AIGC
大模型
当前位置:首页
/
行业研究
/
报告详情
社会服务行业研究周报:中国国旅迈入千亿市值,出国游17年触底18年有望复苏
休闲服务
2018-02-04
楼枫烨
国金证券
从***
你可能感兴趣
社会服务行业研究周报:中免收购日上上海,18年出国游有望复苏
休闲服务
国金证券
2018-03-04
消费者服务行业周报:中国国旅市值破千亿 锦江股份12月数据持续向好
休闲服务
太平洋证券
2018-02-04
社会服务行业研究周报:上海机场招标在即,重点关注中国国旅
休闲服务
国金证券
2017-11-27
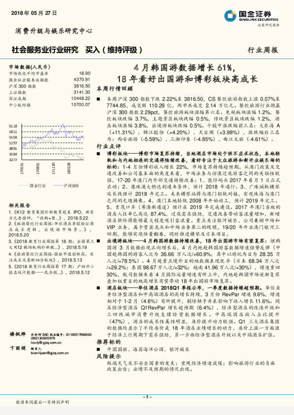
社会服务行业周报:4月韩国游数据增长61%,18年看好出国游和博彩板块高成长
休闲服务
国金证券
2018-05-27
餐饮旅游行业周报:华创社服周报:中国国旅站上千亿市值
休闲服务
华创证券
2018-02-05