登录
注册
回到首页
AI
搜索
发现报告
发现数据
发现专题
研选报告
定制报告
VIP
权益
发现大使
发现一下
行业研究
公司研究
宏观策略
财报
招股书
会议纪要
稀土
低空经济
DeepSeek
AIGC
智能驾驶
大模型
当前位置:首页
/
其他报告
/
报告详情
美国页岩油产量继续增长,油价震荡走跌
2019-11-19
隋晓影
方正中期期货
李***
你可能感兴趣
原油期货日评:美国页岩油产量继续增长,油价涨幅缩窄
广州期货
2018-02-12
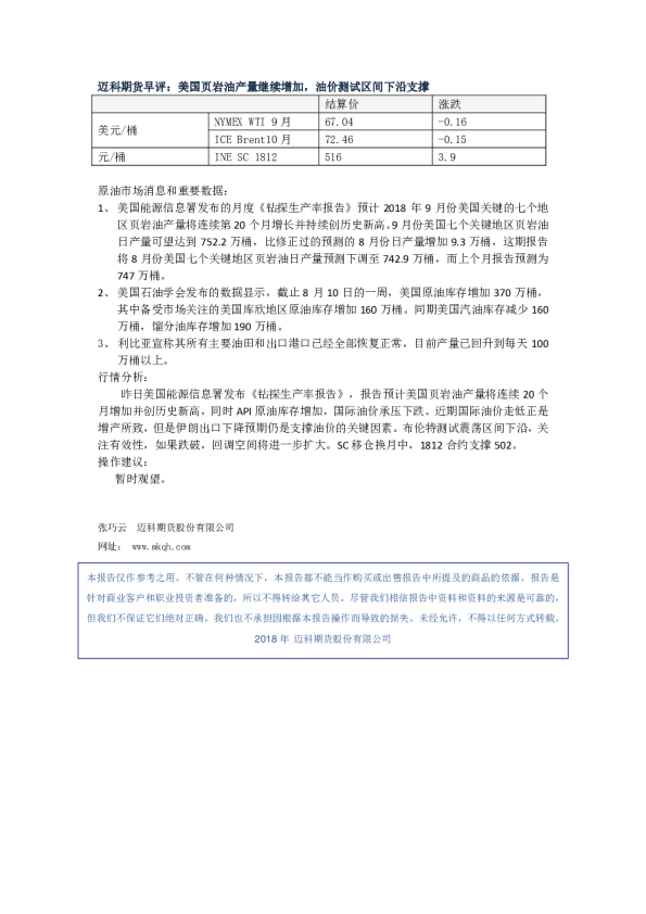
早评:美国页岩油产量继续增加,油价测试区间下沿支撑
迈科期货
2018-08-15
原油日报:EIA预估美页岩油产量将增加 油价承压收跌
国都期货
2018-01-17
石化行业:EIA预测10月份美国页岩油、气产量双降,利好油价
化石能源
民生证券
2016-09-19
能源化工·原油日度报告:预期美国页岩油产量下降,油价连续上扬
中国国际期货
2015-04-17