登录
注册
回到首页
AI
搜索
发现报告
发现数据
发现专题
研选报告
定制报告
VIP
权益
发现大使
发现一下
行业研究
公司研究
宏观策略
财报
招股书
会议纪要
稀土
低空经济
DeepSeek
AIGC
智能驾驶
大模型
当前位置:首页
/
其他报告
/
报告详情
白糖:郑糖波动加大短线交易为主
2019-10-26
侯雅婷
国信期货
杨***
你可能感兴趣
白糖周报:郑糖波动加大 短期暂观望为主
华泰期货
2021-10-24
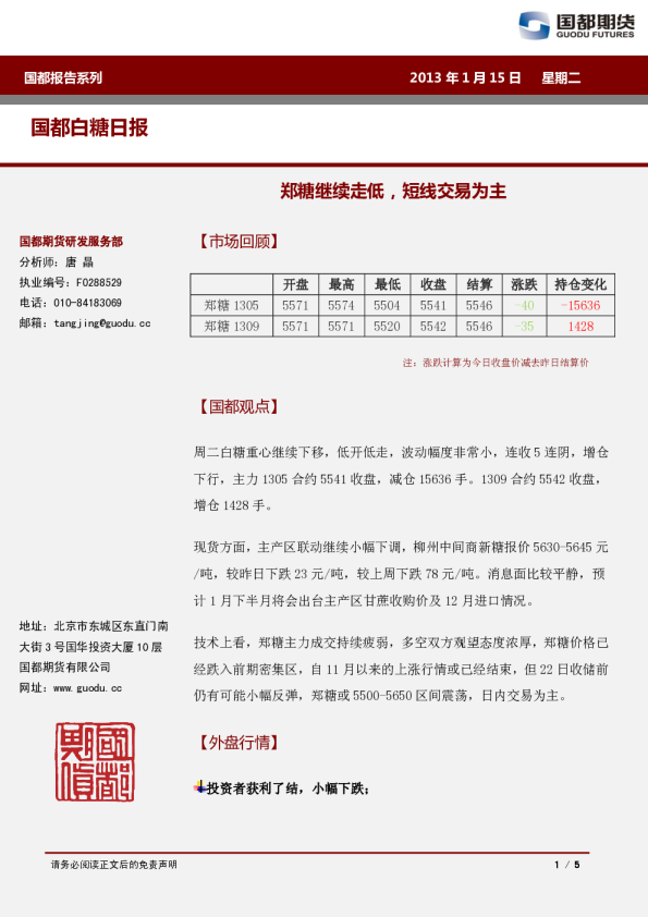
白糖日报:郑糖继续走低,短线交易为主
国都期货
2013-01-16
白糖周报:原糖上方压力依旧明显,郑糖短线交易为主
华泰期货
2015-06-08
白糖日报:多空僵持,郑糖短线交易为主
一德期货
2014-02-12
白糖日报:郑糖小幅回调,短线交易为主
国都期货
2013-04-12