登录
注册
回到首页
AI
搜索
发现报告
发现数据
发现专题
研选报告
定制报告
VIP
权益
发现大使
发现一下
行业研究
公司研究
宏观策略
财报
招股书
会议纪要
中央经济工作会议
低空经济
DeepSeek
AIGC
大模型
当前位置:首页
/
其他报告
/
报告详情
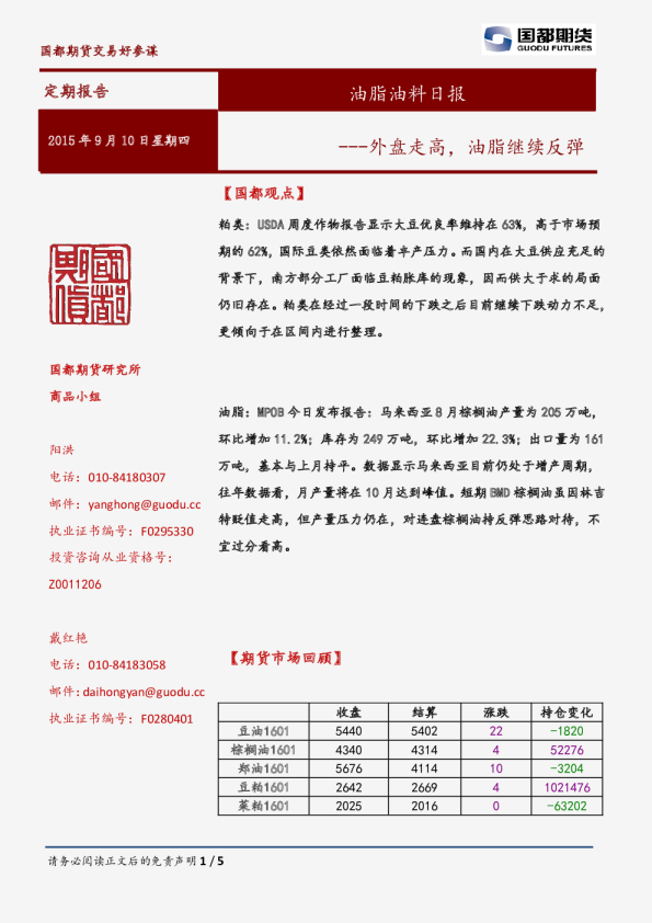
油脂油料日报:外盘走强,继续走高
2013-10-17
刘建伟
方正期货
点***
你可能感兴趣
油脂油料日报:外盘走高,油脂继续反弹
国都期货
2015-09-10
油脂油料日报:外盘走强 粕类继续跟随上行
国都期货
2016-04-27
油脂油料日报:外盘走强 粕类运行重心继续上移
国都期货
2015-10-15
油脂油料期货日报:外盘强势,油脂油料板块集体走高
国元期货
2022-02-18
油脂油料日报:外盘走高有助国内反弹修复
方正期货
2013-03-05