登录
注册
回到首页
AI
搜索
发现报告
发现数据
发现专题
研选报告
定制报告
VIP
权益
发现大使
发现一下
行业研究
公司研究
宏观策略
财报
招股书
会议纪要
海南封关
低空经济
DeepSeek
AIGC
大模型
当前位置:首页
/
其他报告
/
报告详情
稻谷日报:消费旺季带动,稻谷受到支撑
2013-09-12
彭思思
方正期货
孙***
你可能感兴趣
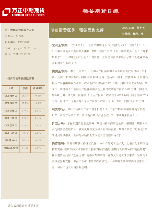
稻谷期货日报:节前消费旺季,稻谷受到支撑
方正期货
2014-01-24
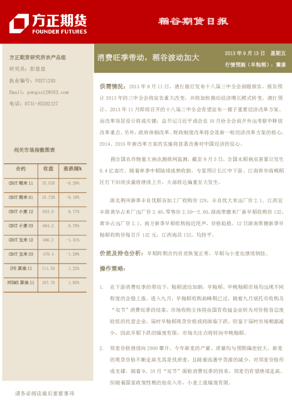
稻谷期货日报:消费旺季带动,稻谷波动加大
方正期货
2013-09-13
稻谷日报:托市收购启动,早稻短期受到支撑
方正期货
2013-07-24
稻谷日报:托市收购启动,早稻短期受到支撑
方正期货
2013-07-25
稻谷期货日报:“北涝南旱”早稻受到支撑
方正期货
2013-08-28