登录
注册
回到首页
AI
搜索
发现报告
发现数据
发现专题
研选报告
定制报告
VIP
权益
发现大使
发现一下
行业研究
公司研究
宏观策略
财报
招股书
会议纪要
稀土
低空经济
DeepSeek
AIGC
智能驾驶
大模型
当前位置:首页
/
其他报告
/
报告详情
基金仓位检测周报:股市继续反弹,基金小幅减仓
2013-09-10
联讯证券
✾***
你可能感兴趣
基金仓位检测周报:股市小幅反弹,基金继续减仓
联讯证券
2013-11-05
联讯证券基金仓位检测周报:股市继续反弹,基金小幅加仓
联讯证券
2013-07-16
基金仓位检测周报:股市先扬后抑,基金小幅减仓
联讯证券
2013-08-21
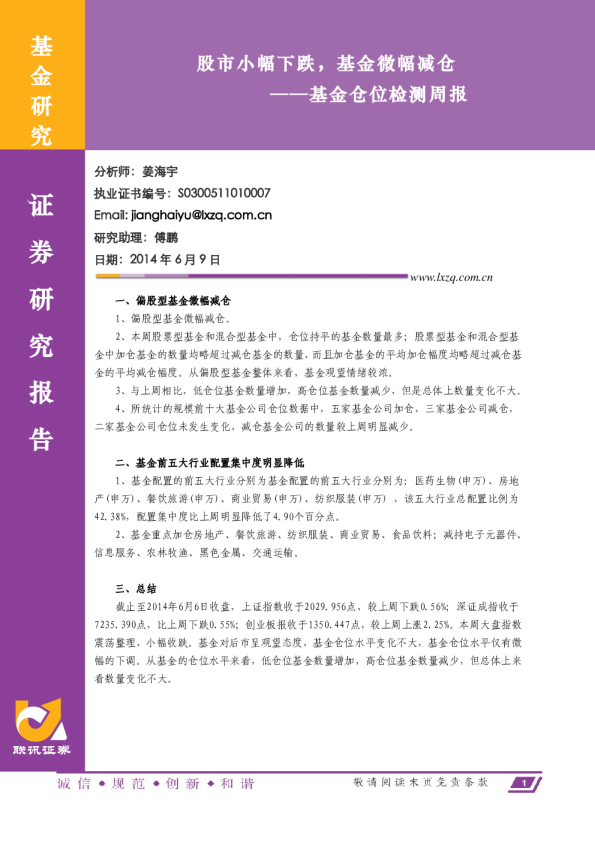
基金仓位检测周报:股市小幅下跌,基金微幅减仓
联讯证券
2014-06-10
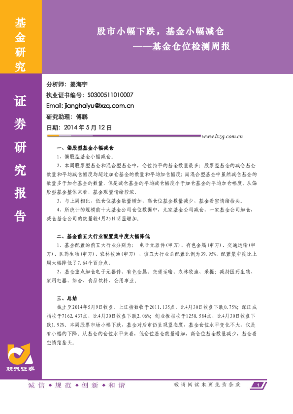
基金仓位检测周报:股市小幅下跌,基金小幅减仓
联讯证券
2014-05-13