登录
注册
回到首页
AI
搜索
发现报告
发现数据
发现专题
研选报告
定制报告
VIP
权益
发现大使
发现一下
行业研究
公司研究
宏观策略
财报
招股书
会议纪要
seedance2.0
低空经济
DeepSeek
AIGC
大模型
当前位置:首页
/
其他报告
/
报告详情
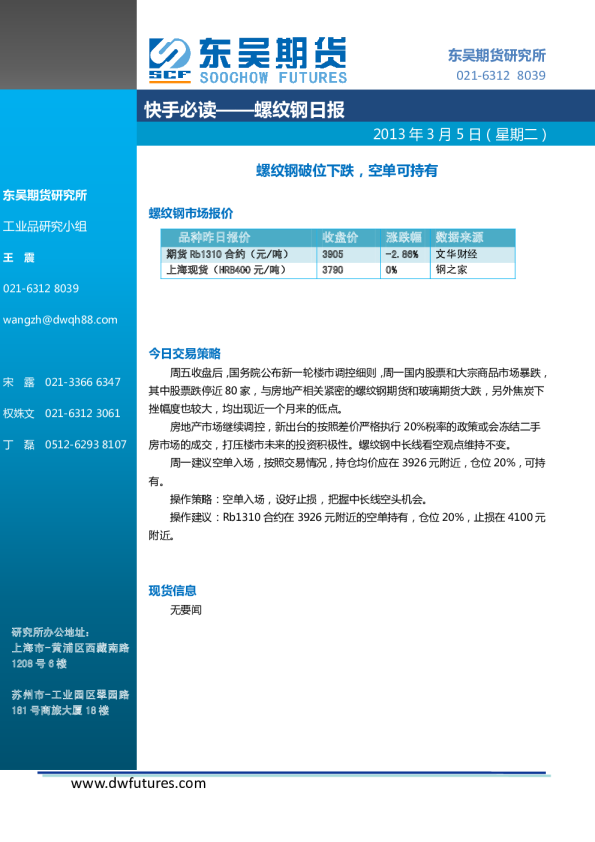
螺纹钢日报:全面下跌螺纹钢反弹正式结束,建议空单持有
2013-08-02
王震
东吴期货
劣***
你可能感兴趣
螺纹钢日报:减仓下跌反弹结束,螺纹钢空单可入场
东吴期货
2013-06-21
螺纹钢日报:期现联袂下跌,螺纹钢空单可持有
东吴期货
2013-04-19
螺纹钢日报:增仓放量下跌,螺纹钢空单可持有
东吴期货
2013-04-18
东吴期货日报:继续下跌,螺纹钢空单可持有
东吴期货
2013-05-31
螺纹钢日报:螺纹钢破位下跌,空单可持有
东吴期货
2013-03-08