登录
注册
回到首页
AI
搜索
发现报告
发现数据
发现专题
研选报告
定制报告
VIP
权益
发现大使
发现一下
行业研究
公司研究
宏观策略
财报
招股书
会议纪要
中央经济工作会议
低空经济
DeepSeek
AIGC
智能驾驶
大模型
当前位置:首页
/
其他报告
/
报告详情
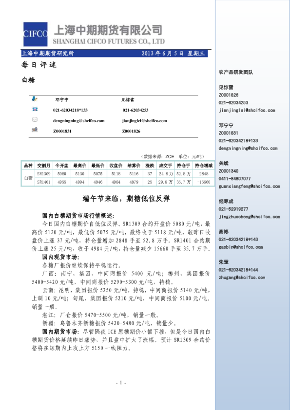
白糖每日评述:端午节来临,期糖低位反弹
2013-06-06
邓宁宁、见惊雷
上海中期期货
杨***
你可能感兴趣
白糖每日评述:主力多头继续减仓,期糖低位运行
上海中期期货
2013-05-23
白糖每日评述:期现价差继续扩大,期糖低位弱势运行
上海中期期货
2013-05-31
白糖每日评述:现货报价下调,期糖继续低位运行
上海中期期货
2013-05-29
白糖每日评述:原糖期价大幅上涨,国内糖价低位反弹
上海中期期货
2013-06-18
白糖每日评述:进口量增加,糖价低位弱势运行
上海中期期货
2013-05-22