登录
注册
回到首页
AI
搜索
发现报告
发现数据
发现专题
研选报告
定制报告
VIP
权益
发现大使
发现一下
行业研究
公司研究
宏观策略
财报
招股书
会议纪要
中央经济工作会议
低空经济
DeepSeek
AIGC
智能驾驶
大模型
当前位置:首页
/
其他报告
/
报告详情
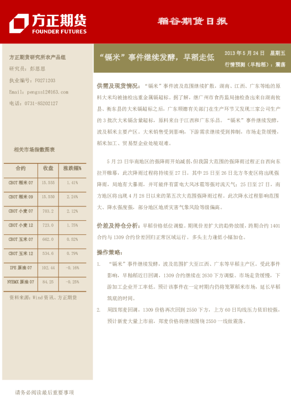
方正期货稻谷周报:“镉米”影响扩大,早稻价格承压
2013-06-03
彭思思
方正期货
球***
你可能感兴趣
稻谷周报:“镉米”事件发酵,早稻延续筑底
方正期货
2013-05-30
稻谷期货日报:“镉米”事件继续发酵,早稻走低
方正期货
2013-05-28
稻谷日报:“镉米”事件继续发酵,早稻走低
方正期货
2013-05-24
稻谷期货日报:早稻继续承压回落
方正期货
2013-06-07
方正期货稻谷周报:早稻延续筑底回升态势
方正期货
2013-05-20