登录
注册
回到首页
AI
搜索
发现报告
发现数据
发现专题
研选报告
定制报告
VIP
权益
发现大使
发现一下
行业研究
公司研究
宏观策略
财报
招股书
会议纪要
稀土
低空经济
DeepSeek
AIGC
智能驾驶
大模型
当前位置:首页
/
其他报告
/
报告详情
贵金属每日评述:美元指数创近三年新高,金银大幅下挫
2013-05-21
李宁
上海中期期货
金***
你可能感兴趣
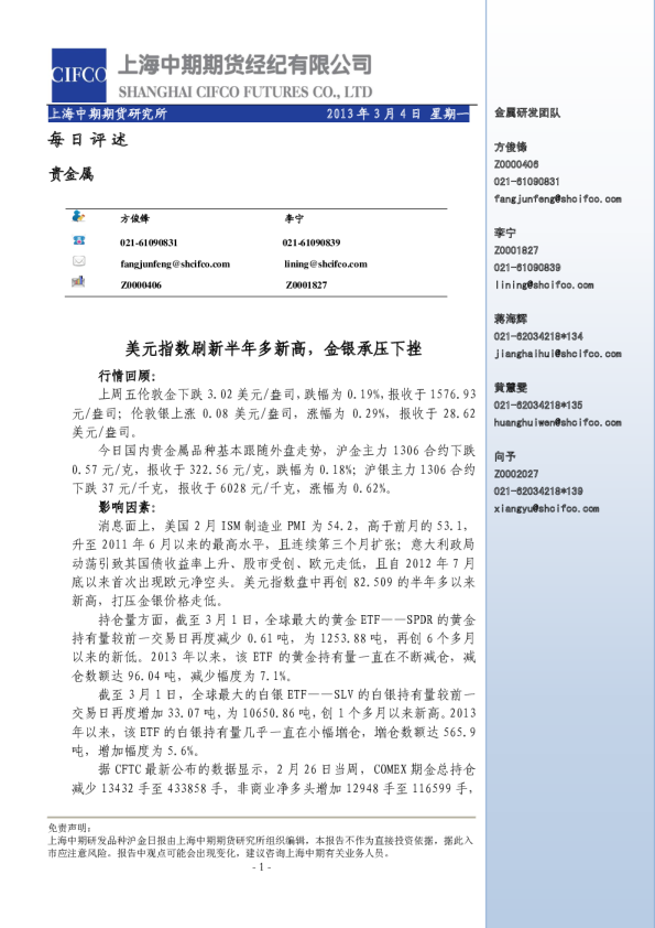
贵金属每日评述:美元指数刷新半年多新高,金银承压下挫
上海中期期货
2013-03-05
贵金属每日评述:美元指数创9个月新高,金银弱势下探
上海中期期货
2013-05-16
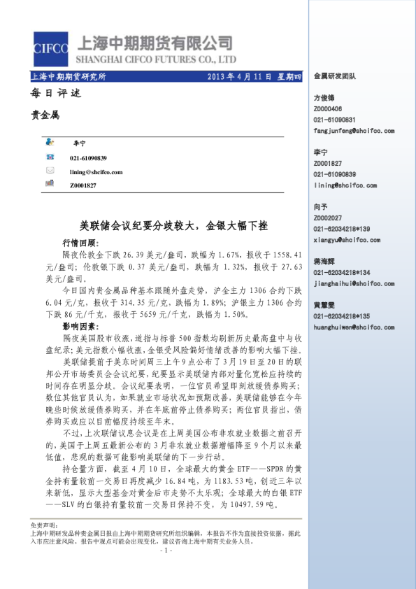
贵金属每日评述:美联储会议纪要分歧较大,金银大幅下挫
上海中期期货
2013-04-12
贵金属每日评述:大幅下挫后,金银走势依然偏弱
上海中期期货
2013-01-29
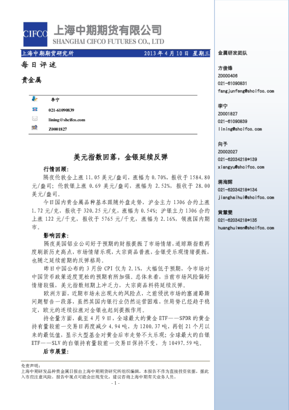
贵金属每日评述:美元指数回落,金银延续反弹
上海中期期货
2013-04-11