登录
注册
回到首页
AI
搜索
发现报告
发现数据
发现专题
研选报告
定制报告
VIP
权益
发现大使
发现一下
行业研究
公司研究
宏观策略
财报
招股书
会议纪要
seedance2.0
低空经济
DeepSeek
AIGC
大模型
当前位置:首页
/
其他报告
/
报告详情
方正期货股指期货周报
2013-05-20
谭莹
方正期货
绝***
你可能感兴趣
方正中期期货股指期货投资策略周报
方正期货
2015-01-13
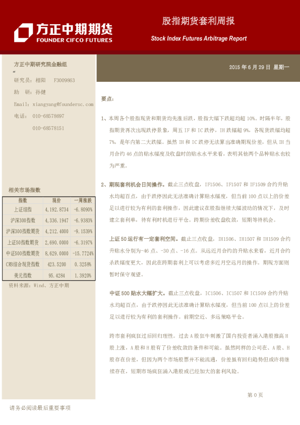
方正中期期货股指期货套利周报
方中中期期货
2015-06-29
方正中期期货股指期货周报
方正中期期货
2022-03-11
方正中期期货股指期货周报
方正中期期货
2022-03-18
方正中期股指期货投资策略周报
方正期货
2014-06-23