登录
注册
回到首页
AI
搜索
发现报告
发现数据
发现专题
研选报告
定制报告
VIP
权益
发现大使
发现一下
行业研究
公司研究
宏观策略
财报
招股书
会议纪要
稀土
低空经济
DeepSeek
AIGC
智能驾驶
大模型
当前位置:首页
/
其他报告
/
报告详情
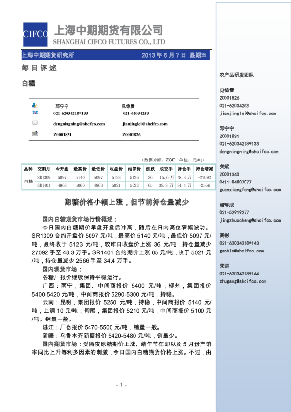
豆粕每日评述:豆粕价格下挫,成交量持仓量减少
2013-05-16
关斌
上海中期期货
向***
你可能感兴趣
白糖每日评述:期糖价格小幅上涨,但节前持仓量减少
上海中期期货
2013-06-08
大豆每日评述:成交量下挫,连豆弱势震荡
上海中期期货
2013-01-30
每日评述:豆粕远月下挫,短空持有
上海中期期货
2013-04-28
大豆每日评述:连豆成交量大幅萎缩,价格维持弱势
上海中期期货
2013-03-05
股指期货市场观察:成交量增大,持仓量减少,支撑位附近或有反弹
锦泰期货
2014-04-29