登录
注册
回到首页
AI
搜索
发现报告
发现数据
发现专题
研选报告
定制报告
VIP
权益
发现大使
发现一下
行业研究
公司研究
宏观策略
财报
招股书
会议纪要
seedance2.0
低空经济
DeepSeek
AIGC
大模型
当前位置:首页
/
其他报告
/
报告详情
稻谷期货日报:市场持续疲软,籼稻低位调整
2013-04-28
彭思思
方正期货
娇***
你可能感兴趣
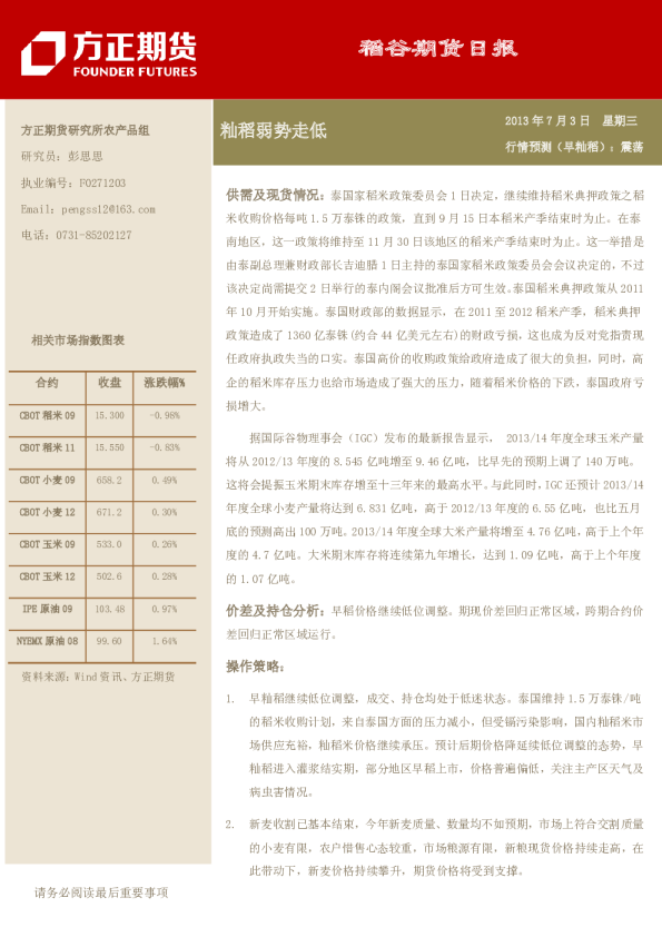
稻谷期货日报:籼稻弱势走低
方正期货
2013-07-03
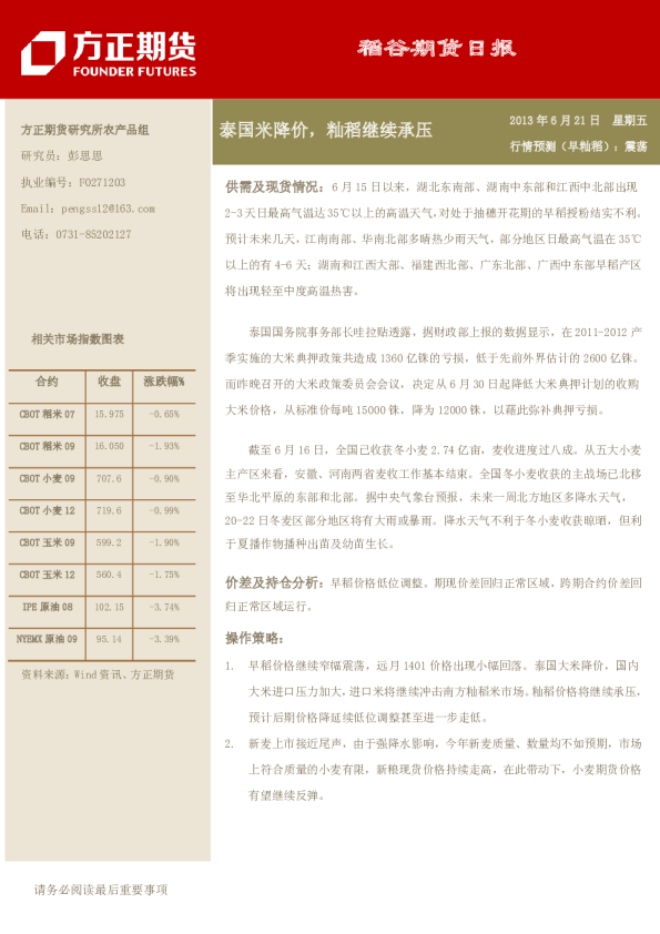
稻谷期货日报:泰国米降价,籼稻继续承压
方正期货
2013-06-21
稻谷期货日报:早稻延续低位调整
方正期货
2013-03-22
稻谷日报:早籼稻低位调整
方正期货
2013-05-22
稻谷日报:早籼稻低位调整
方正期货
2013-05-21