登录
注册
回到首页
AI
搜索
发现报告
发现数据
发现专题
研选报告
定制报告
VIP
权益
发现大使
发现一下
行业研究
公司研究
宏观策略
财报
招股书
会议纪要
稀土
低空经济
DeepSeek
AIGC
智能驾驶
大模型
当前位置:首页
/
其他报告
/
报告详情
铜每日评述:20日均线压制,期铜反弹受阻
2013-04-12
方俊锋
上海中期期货
球***
你可能感兴趣
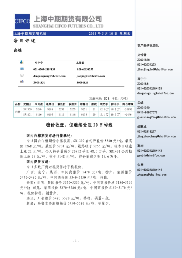
白糖每日评述:糖价收涨,但继续受阻20日均线
上海中期期货
2013-05-15
菜油反弹受阻 20日均线压力显强
瑞达期货
2017-10-18
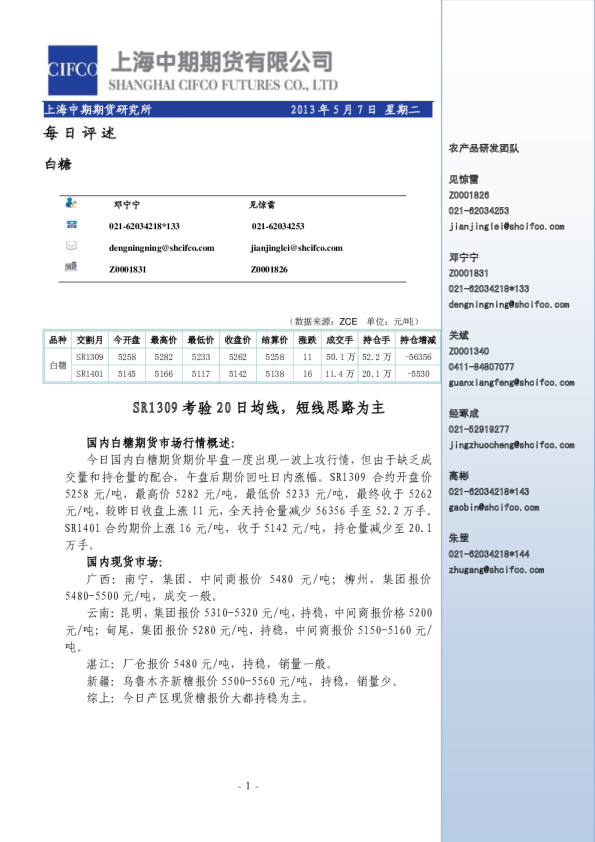
白糖每日评述:SR1309考验20日均线,短线思路为主
上海中期期货
2013-05-08
铅每日评述:20日均线失守,沪铅难以走强
上海中期期货
2013-01-29
玉米每日评述:站稳20日均线,玉米偏强运行
上海中期期货
2013-01-08