登录
注册
回到首页
AI
搜索
发现报告
发现数据
发现专题
研选报告
定制报告
VIP
权益
发现大使
发现一下
行业研究
公司研究
宏观策略
财报
招股书
会议纪要
稀土
低空经济
DeepSeek
AIGC
智能驾驶
大模型
当前位置:首页
/
其他报告
/
报告详情
玉米每日评述:玉米弱势整理,暂时观望为宜
2013-04-08
邓宁宁、见惊雷
上海中期期货
变***
你可能感兴趣
玉米每日评述:玉米上下两难,暂时观望为宜
上海中期期货
2013-01-16
玉米每日评述:玉米延续昨日跌势,暂时观望为宜
上海中期期货
2013-05-22
玉米每日评述:玉米继续震荡整理,观望为宜
上海中期期货
2013-07-19
玉米每日评述:玉米震荡整理,观望为宜
上海中期期货
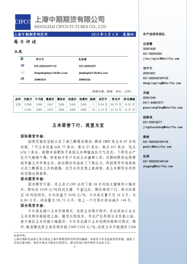
2013-06-06
玉米每日评述:玉米弱势下行,观望为宜
上海中期期货
2013-06-07