登录
注册
回到首页
AI
搜索
发现报告
发现数据
发现专题
研选报告
定制报告
VIP
权益
发现大使
发现一下
行业研究
公司研究
宏观策略
财报
招股书
会议纪要
中央经济工作会议
低空经济
DeepSeek
AIGC
大模型
当前位置:首页
/
其他报告
/
报告详情
国债期货仿真早报
2013-04-03
沈文卓、刘鹏
浙商期货
梦***
你可能感兴趣
国债期货仿真早报:经济企稳信号加强,债市维持弱势震荡
锦泰期货
2013-09-06
金友期货国债仿真交易早报
福能期货
2013-08-22
国债期货仿真早报:收益率曲线持续陡峭化,关注7月通胀数据
锦泰期货
2013-08-12
浙商期货国债期货仿真早报
浙商期货
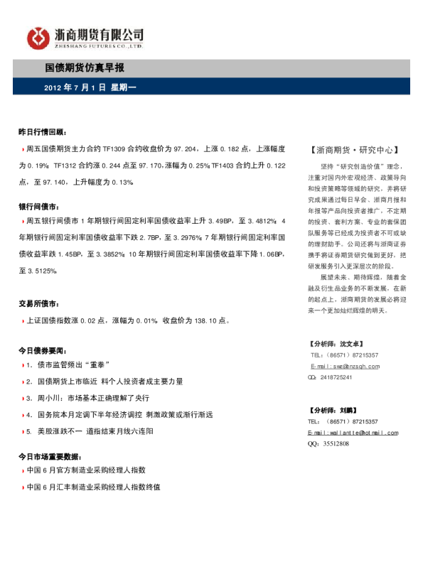
2013-07-01
国债期货仿真早报
浙商期货
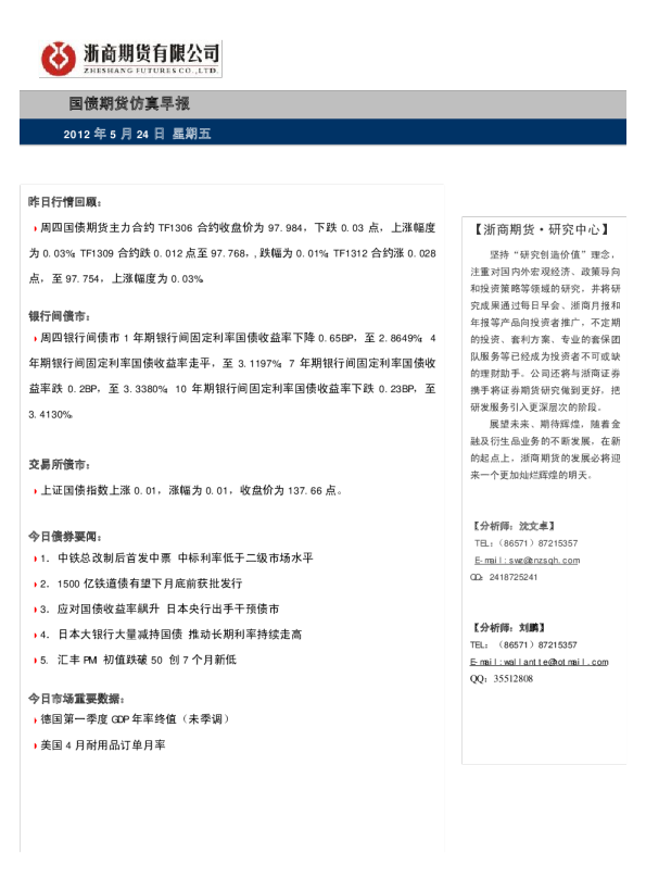
2013-05-24