登录
注册
回到首页
AI
搜索
发现报告
发现数据
发现专题
研选报告
定制报告
VIP
权益
发现大使
发现一下
行业研究
公司研究
宏观策略
财报
招股书
会议纪要
稀土
低空经济
DeepSeek
AIGC
智能驾驶
大模型
当前位置:首页
/
其他报告
/
报告详情
锌每日评述:股指上扬提振,沪锌日内走高
2013-03-07
方俊锋、向予
上海中期期货
清***
你可能感兴趣
锌每日评述:伦锌继续走高,沪锌日内承压
上海中期期货
2013-04-11
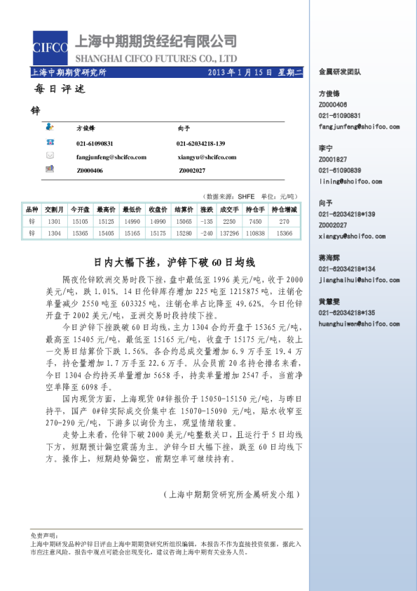
锌每日评述:日内大幅下挫,沪锌下破60日均线
上海中期期货
2013-01-16
金属锌日评:美元走弱提振,沪锌强势上扬
广州期货
2016-04-29
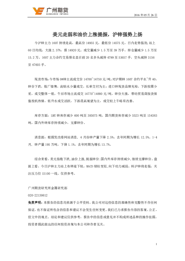
美元走弱和油价上涨提振,沪锌强势上扬
广州期货
2016-05-26
每日评述:午后震荡走高,沪锌料维持震荡格局
上海中期期货
2013-05-09