登录
注册
回到首页
AI
搜索
发现报告
发现数据
发现专题
研选报告
定制报告
VIP
权益
发现大使
发现一下
行业研究
公司研究
宏观策略
财报
招股书
会议纪要
中央经济工作会议
低空经济
DeepSeek
AIGC
智能驾驶
大模型
当前位置:首页
/
其他报告
/
报告详情
PTA每日评述:增仓放量下挫,PTA短期跌势难止
2013-03-01
李宙雷
上海中期期货
老***
你可能感兴趣
PTA每日评述:放量增仓上行,PTA短期走势强劲
上海中期期货
2013-06-05
钢材晨报:钢价大幅下挫,短期跌势难止
安信期货
2013-04-03
钢材晨报:钢价大幅下挫,短期跌势难止
安信期货
2013-03-14
长期视点:放量增仓,豆粕跌势未止
长江期货
2013-05-17
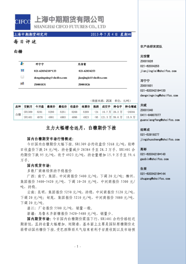
白糖每日评述:主力大幅增仓远月,白糖期价下挫
上海中期期货
2013-07-05