登录
注册
回到首页
AI
搜索
发现报告
发现数据
发现专题
研选报告
定制报告
VIP
权益
发现大使
发现一下
行业研究
公司研究
宏观策略
财报
招股书
会议纪要
稀土
低空经济
DeepSeek
AIGC
智能驾驶
大模型
当前位置:首页
/
其他报告
/
报告详情
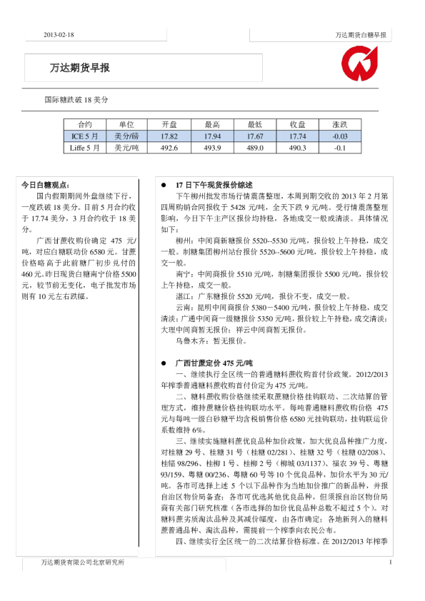
白糖早报:国际糖再度回到18美分之上
2013-02-21
华信期货
晚***
你可能感兴趣
白糖早报:国际糖跌破18美分
华信期货
2013-02-18
白糖日报:郑糖高开高走节日期间外糖重返16美分之上
银河期货
2017-05-02
白糖日报:美糖纠结于17美分,郑糖4800之上逢高空
一德期货
2014-06-10
白糖早报:国际糖18.5美分再受支撑
华信期货
2013-01-10
白糖早报:原糖逼近18美分
五矿期货
2016-12-15