登录
注册
回到首页
AI
搜索
发现报告
发现数据
发现专题
研选报告
定制报告
VIP
权益
发现大使
发现一下
行业研究
公司研究
宏观策略
财报
招股书
会议纪要
稀土
低空经济
DeepSeek
AIGC
智能驾驶
大模型
当前位置:首页
/
公司研究
/
报告详情
农产品早报:美国总统日,CBOT市场休市一天
2013-02-19
徐文杰、朱金明、朱磊、陶泰燃
浙商期货
劣***
你可能感兴趣
棉花日报:因美国总统日假期,ICE期棉休市一天
华融融达期货
2022-02-22
油脂油料日报:Cbot市场因独立日休市一天
方正期货
2013-07-04
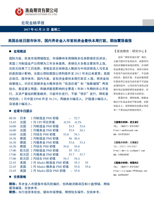
宏观金融早报:美国总统日股市休市,国内养老金入市首批资金最快本周打款,期指震荡偏强
浙商期货
2017-02-21
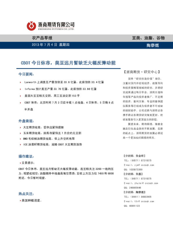
农产品早报:CBOT今日休市,美豆远月暂缺乏大幅反弹动能
浙商期货
2013-07-04
金属早报:美盘和LME市场因耶稣受难日休市一天
江西瑞奇期货经纪有限公司
2010-04-02