登录
注册
回到首页
AI
搜索
发现报告
发现数据
发现专题
研选报告
定制报告
VIP
权益
发现大使
发现一下
行业研究
公司研究
宏观策略
财报
招股书
会议纪要
海南封关
低空经济
DeepSeek
AIGC
大模型
当前位置:首页
/
其他报告
/
报告详情
豆油每日评述:豆油震荡走高,暂时观望
2013-02-01
邓宁宁、见惊雷
上海中期期货
孙***
你可能感兴趣
豆油每日评述:豆油继续震荡,暂时观望
上海中期期货
2013-06-19
豆油每日评述:豆油横盘震荡,暂时观望
上海中期期货
2013-05-28
每日评述:豆油震荡整理,暂时观望
上海中期期货
2013-05-09
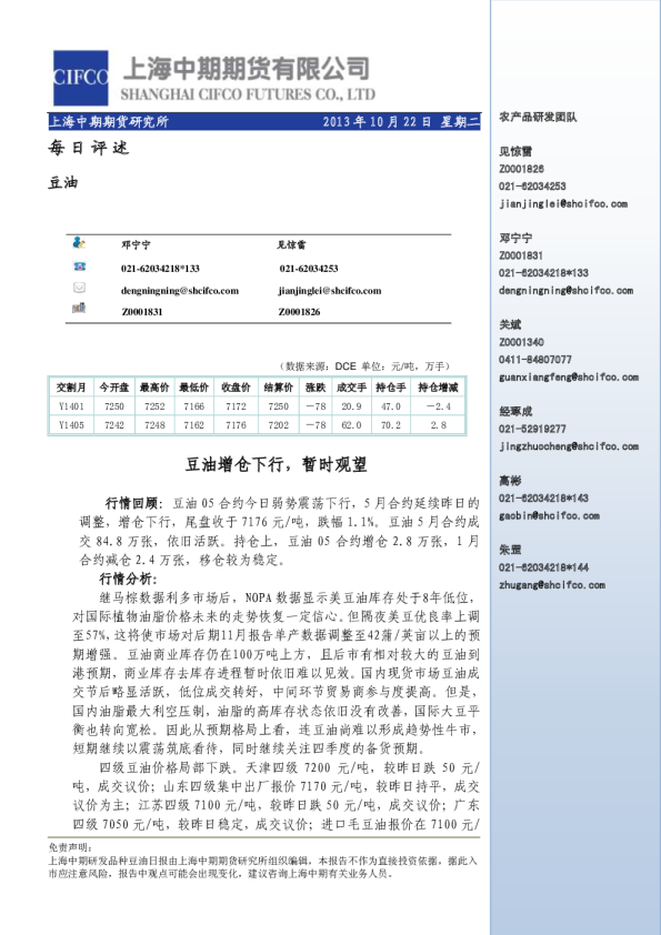
豆油每日评述:豆油增仓下行,暂时观望
上海中期期货
2013-10-27
豆油每日评述:豆油震荡走高,日内短多
上海中期期货
2013-01-05